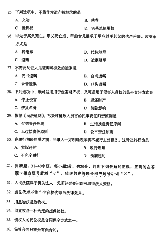
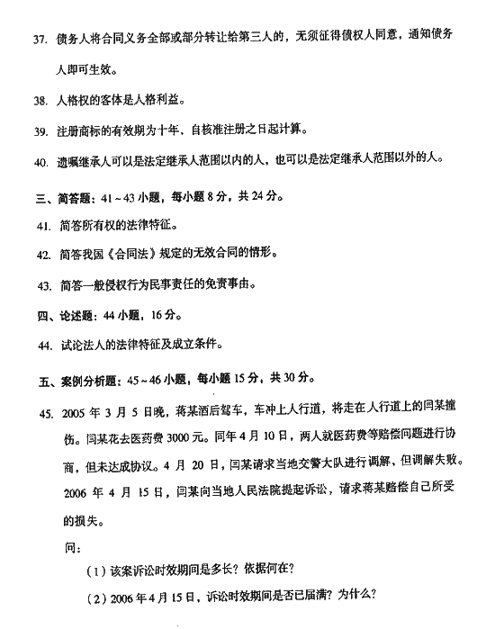
2008年成人高考专升本民法试题及答案
发布日期:2018-11-20 来源:浙江成考网
2008年成人高考专升本民法试题及答案








1 2








1 2
以上是关于“2008年成人高考专升本民法试题及答案”的全部内容,想获取更多关于浙江省成人高考的相关资讯,如浙江成考报名时间、报考条件、成考院校、浙江成考专业等,敬请关注浙江成考网(www.zjck.zj.cn)。
本文标签:浙江成考 民法 2008年成人高考专升本民法试题及答案
转载请注明:文章转载自(http://www.zjck.zj.cn/)
⊙小编提示:添加【浙江成考网】招生老师微信,即可了解2026年浙江成考政策资讯、成考报名入口、准考证打印入口、成绩查询时间以及领取历年真题资料、个人专属备考方案等相关信息!

(添加“浙江成考网”招生老师微信,在线咨询报名报考等相关问题)
声明:
(一)由于考试政策等各方面情况的不断调整与变化,本网站所提供的考试信息仅供参考,请以权威部门公布的正式信息为准。
(二)本网站在文章内容来源出处标注为其他平台的稿件均为转载稿,免费转载出于非商业性学习目的,版权归原作者所有。如您对内容、版权等问题存在异议请与本站联系,我们会及时进行处理解决。
(一)由于考试政策等各方面情况的不断调整与变化,本网站所提供的考试信息仅供参考,请以权威部门公布的正式信息为准。
(二)本网站在文章内容来源出处标注为其他平台的稿件均为转载稿,免费转载出于非商业性学习目的,版权归原作者所有。如您对内容、版权等问题存在异议请与本站联系,我们会及时进行处理解决。
浙江成考咨询老师
微信扫码添加成考老师
①学习交流、②考试提醒、③自考解答
④自考资料、⑤新闻通知、⑥备考指导



